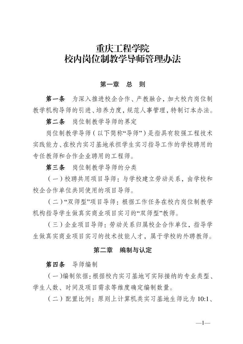
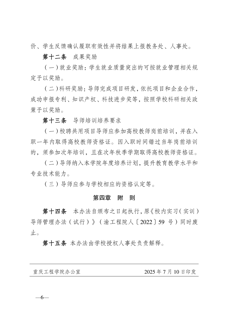
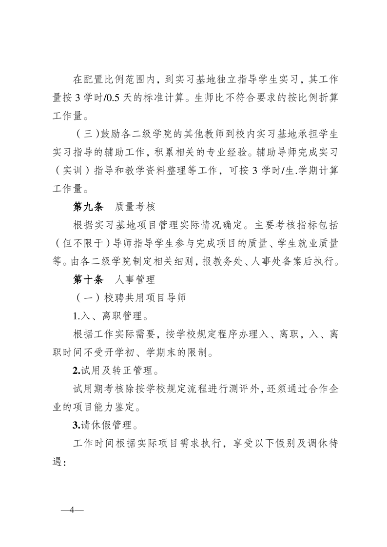
当前位置:首页 > 人事师资 > 重庆工程学院校内岗位制教学导师管理办法

重庆工程学院校内岗位制教学导师管理办法

发布人:信息公开网  发布时间:2025/7/10  来源: 本站  浏览次数: