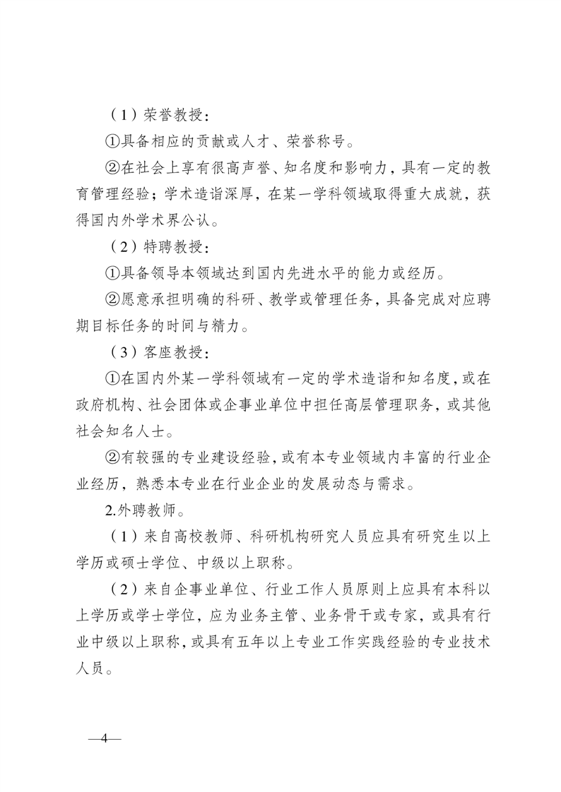
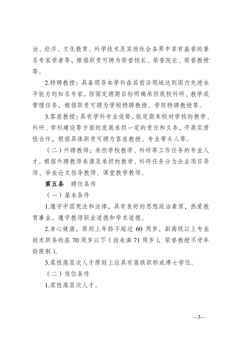
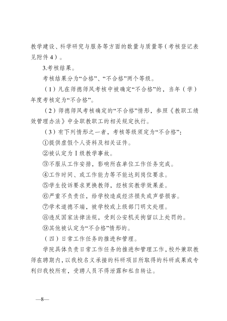
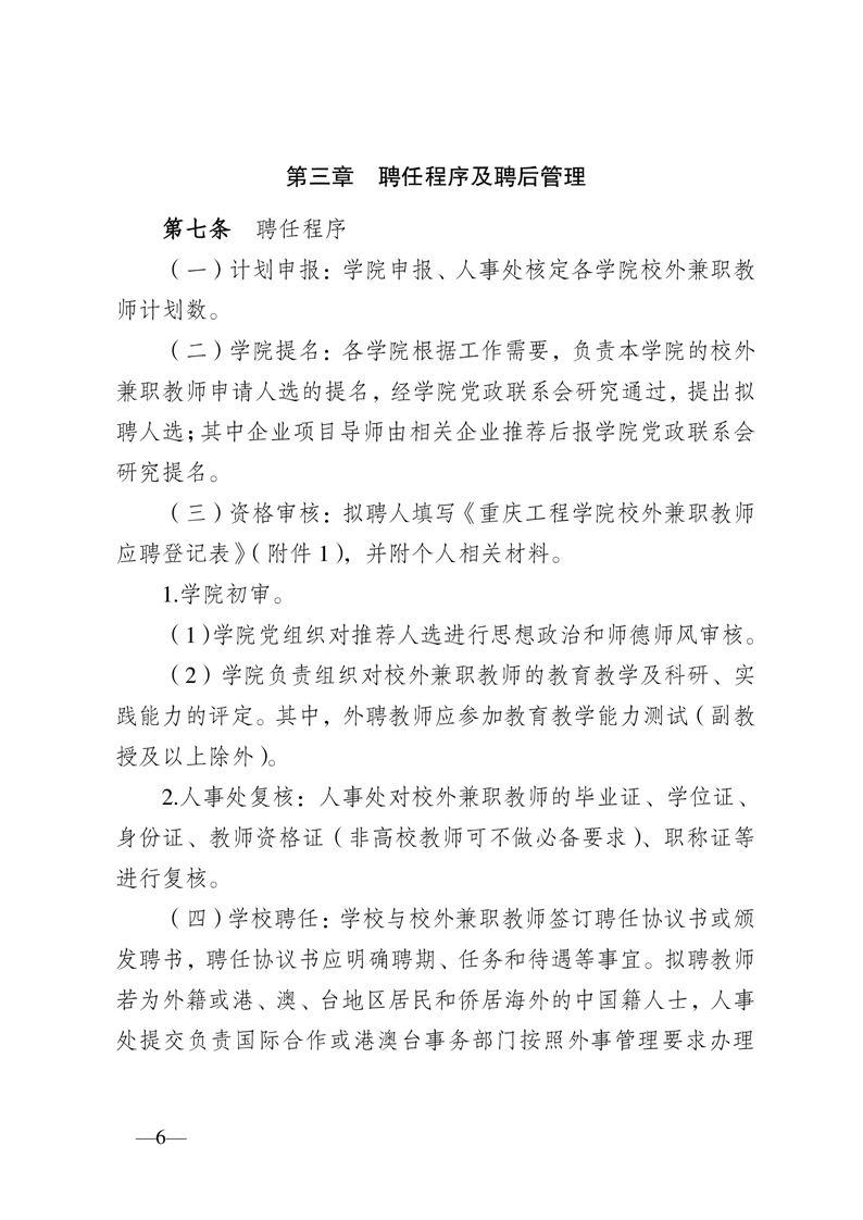
当前位置:首页 > 人事师资 > 重庆工程学院校外兼职教师遴选与管理办法(2025年修订)

重庆工程学院校外兼职教师遴选与管理办法(2025年修订)

发布人:信息公开网  发布时间:2025/6/30  来源: 本站  浏览次数: