当前位置: 首页 > 成人教育 > 政策法规
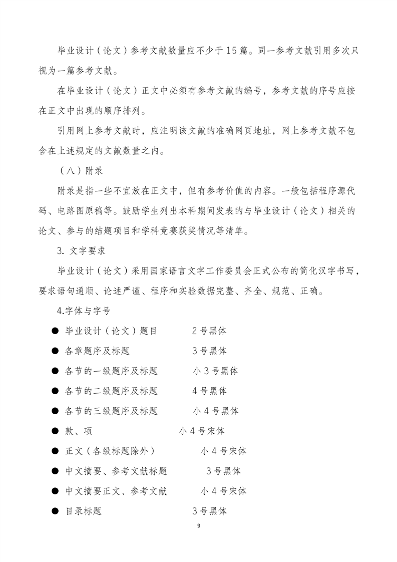
重庆工程学院高等学历继续教育毕业设计(论文)管理实施细则
上一篇:关于做好重庆市2025年全国成人高校招生统一考试报名工作的通知
下一篇:国家职业资格目录(2021 年版)