本站首页
|
部门简介
|
机构设置
|
质量组
评估组
督导组
规章制度
|
教学督导
|
校级督导
院级督导
学生信息员
教学质量
|
校内评估
质量报告
工作简报
|
评建简报
督导简报
学生信息简报
师生评价
|
教师教学质量
学生学习效果
满意度报告
合格评估
|
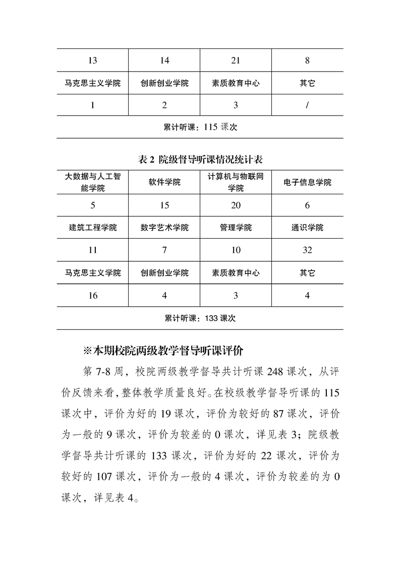
重庆工程学院教学督导简报2022年第5期
2022/4/29 来源: 本站
【字体:
大
中
小
】 【
打印此文
】
责任编辑: 网站管理员
相关链接